Wiring Harness Knock Sensor Location . the knock sensor has two wires, one for the signal and one for the ground. the ideal location for a knock sensor is near the top of the engine block, in close proximity to the cylinders. Try and remember the path the knock sensor harness takes, if not i don't think it's a big deal. When the knock sensor detects a. Pull the plugs out and unbolt both knock sensors using a 22mm deep well socket. the knock sensors are located underneath the black plugs connected to a wire harness. locate and remove sensors and harness. it is always recommended that a new wiring harness be installed when replacing the knock sensors.
from wiringdiagram.2bitboer.com
the knock sensors are located underneath the black plugs connected to a wire harness. Try and remember the path the knock sensor harness takes, if not i don't think it's a big deal. the ideal location for a knock sensor is near the top of the engine block, in close proximity to the cylinders. the knock sensor has two wires, one for the signal and one for the ground. locate and remove sensors and harness. it is always recommended that a new wiring harness be installed when replacing the knock sensors. Pull the plugs out and unbolt both knock sensors using a 22mm deep well socket. When the knock sensor detects a.
Toyota Knock Sensor Wiring Diagram Wiring Diagram
Wiring Harness Knock Sensor Location Pull the plugs out and unbolt both knock sensors using a 22mm deep well socket. the knock sensor has two wires, one for the signal and one for the ground. it is always recommended that a new wiring harness be installed when replacing the knock sensors. Pull the plugs out and unbolt both knock sensors using a 22mm deep well socket. locate and remove sensors and harness. When the knock sensor detects a. the knock sensors are located underneath the black plugs connected to a wire harness. Try and remember the path the knock sensor harness takes, if not i don't think it's a big deal. the ideal location for a knock sensor is near the top of the engine block, in close proximity to the cylinders.
From mungfali.com
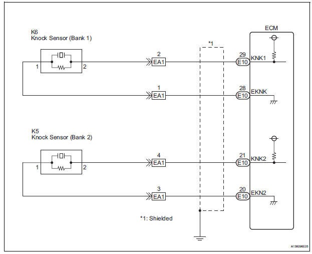
Toyota Knock Sensor Wiring Diagram Wiring Harness Knock Sensor Location the ideal location for a knock sensor is near the top of the engine block, in close proximity to the cylinders. Try and remember the path the knock sensor harness takes, if not i don't think it's a big deal. Pull the plugs out and unbolt both knock sensors using a 22mm deep well socket. the knock sensors. Wiring Harness Knock Sensor Location.
From wiringdiagram.2bitboer.com
2002 Nissan Frontier Knock Sensor Wiring Diagram Wiring Diagram Wiring Harness Knock Sensor Location the knock sensors are located underneath the black plugs connected to a wire harness. it is always recommended that a new wiring harness be installed when replacing the knock sensors. locate and remove sensors and harness. the knock sensor has two wires, one for the signal and one for the ground. the ideal location for. Wiring Harness Knock Sensor Location.
From www.wiringspecialties.com
KA24DE Knock Sensor Harness Wiring Specialties Wiring Harness Knock Sensor Location it is always recommended that a new wiring harness be installed when replacing the knock sensors. Try and remember the path the knock sensor harness takes, if not i don't think it's a big deal. Pull the plugs out and unbolt both knock sensors using a 22mm deep well socket. the ideal location for a knock sensor is. Wiring Harness Knock Sensor Location.
From circuitwiringporose123.z22.web.core.windows.net
How To Replace A Knock Sensor Wiring Harness Knock Sensor Location locate and remove sensors and harness. the knock sensors are located underneath the black plugs connected to a wire harness. When the knock sensor detects a. the ideal location for a knock sensor is near the top of the engine block, in close proximity to the cylinders. the knock sensor has two wires, one for the. Wiring Harness Knock Sensor Location.
From diagramarterowd.z13.web.core.windows.net
Chevy 5.3 Knock Sensor Wiring Diagram Wiring Harness Knock Sensor Location it is always recommended that a new wiring harness be installed when replacing the knock sensors. the ideal location for a knock sensor is near the top of the engine block, in close proximity to the cylinders. the knock sensors are located underneath the black plugs connected to a wire harness. locate and remove sensors and. Wiring Harness Knock Sensor Location.
From guidedatamark.z6.web.core.windows.net
Frontier Knock Sensor Wiring For Wiring Harness Knock Sensor Location When the knock sensor detects a. the knock sensor has two wires, one for the signal and one for the ground. the knock sensors are located underneath the black plugs connected to a wire harness. locate and remove sensors and harness. it is always recommended that a new wiring harness be installed when replacing the knock. Wiring Harness Knock Sensor Location.
From mydiagram.online
[DIAGRAM] 1992 Chevy Truck Knock Sensor Wiring Diagram Wiring Harness Knock Sensor Location the knock sensors are located underneath the black plugs connected to a wire harness. Pull the plugs out and unbolt both knock sensors using a 22mm deep well socket. locate and remove sensors and harness. Try and remember the path the knock sensor harness takes, if not i don't think it's a big deal. When the knock sensor. Wiring Harness Knock Sensor Location.
From wiringdiagram51.blogspot.com
3Vze Knock Sensor Wiring Diagram Identify This 3vze Connector Wiring Harness Knock Sensor Location the knock sensor has two wires, one for the signal and one for the ground. Pull the plugs out and unbolt both knock sensors using a 22mm deep well socket. the knock sensors are located underneath the black plugs connected to a wire harness. locate and remove sensors and harness. the ideal location for a knock. Wiring Harness Knock Sensor Location.
From mungfali.com
Toyota Knock Sensor Wiring Diagram Wiring Harness Knock Sensor Location locate and remove sensors and harness. Pull the plugs out and unbolt both knock sensors using a 22mm deep well socket. Try and remember the path the knock sensor harness takes, if not i don't think it's a big deal. it is always recommended that a new wiring harness be installed when replacing the knock sensors. the. Wiring Harness Knock Sensor Location.
From mavink.com
Toyota Knock Sensor Wiring Diagram Wiring Harness Knock Sensor Location Pull the plugs out and unbolt both knock sensors using a 22mm deep well socket. the knock sensor has two wires, one for the signal and one for the ground. Try and remember the path the knock sensor harness takes, if not i don't think it's a big deal. the knock sensors are located underneath the black plugs. Wiring Harness Knock Sensor Location.
From wiringschema.com
[DIAGRAM] Toyota 4runner Knock Sensor Diagram Wiring Harness Knock Sensor Location the knock sensors are located underneath the black plugs connected to a wire harness. the ideal location for a knock sensor is near the top of the engine block, in close proximity to the cylinders. locate and remove sensors and harness. Try and remember the path the knock sensor harness takes, if not i don't think it's. Wiring Harness Knock Sensor Location.
From alohagrace.blogspot.com
1996 Chevy Blazer Knock Sensor Wiring Diagram Wiring Diagram Wiring Harness Knock Sensor Location it is always recommended that a new wiring harness be installed when replacing the knock sensors. When the knock sensor detects a. the knock sensors are located underneath the black plugs connected to a wire harness. Try and remember the path the knock sensor harness takes, if not i don't think it's a big deal. locate and. Wiring Harness Knock Sensor Location.
From repairenginemathew99.z21.web.core.windows.net
2007 Toyota Tundra Knock Sensor Wiring Harness Wiring Harness Knock Sensor Location When the knock sensor detects a. it is always recommended that a new wiring harness be installed when replacing the knock sensors. Try and remember the path the knock sensor harness takes, if not i don't think it's a big deal. locate and remove sensors and harness. the ideal location for a knock sensor is near the. Wiring Harness Knock Sensor Location.
From www.justanswer.com
Knock Sensor Location Toyota Corolla & Lexus JustAnswer Wiring Harness Knock Sensor Location Pull the plugs out and unbolt both knock sensors using a 22mm deep well socket. the knock sensors are located underneath the black plugs connected to a wire harness. When the knock sensor detects a. it is always recommended that a new wiring harness be installed when replacing the knock sensors. the ideal location for a knock. Wiring Harness Knock Sensor Location.
From mungfali.com
Toyota Knock Sensor Wiring Diagram Wiring Harness Knock Sensor Location the knock sensors are located underneath the black plugs connected to a wire harness. locate and remove sensors and harness. the ideal location for a knock sensor is near the top of the engine block, in close proximity to the cylinders. Pull the plugs out and unbolt both knock sensors using a 22mm deep well socket. . Wiring Harness Knock Sensor Location.
From alohagrace.blogspot.com
2003 Knock Sensor Wiring Diagram Wiring Diagram Wiring Harness Knock Sensor Location locate and remove sensors and harness. the knock sensors are located underneath the black plugs connected to a wire harness. the ideal location for a knock sensor is near the top of the engine block, in close proximity to the cylinders. the knock sensor has two wires, one for the signal and one for the ground.. Wiring Harness Knock Sensor Location.
From organicic.blogspot.com
01 Chevy 5.3 Knock Sensor Wiring Diagram Organicic Wiring Harness Knock Sensor Location locate and remove sensors and harness. the knock sensors are located underneath the black plugs connected to a wire harness. When the knock sensor detects a. the ideal location for a knock sensor is near the top of the engine block, in close proximity to the cylinders. Try and remember the path the knock sensor harness takes,. Wiring Harness Knock Sensor Location.
From mydiagram.online
[DIAGRAM] 2003 Knock Sensor Wiring Diagram Wiring Harness Knock Sensor Location Try and remember the path the knock sensor harness takes, if not i don't think it's a big deal. the knock sensor has two wires, one for the signal and one for the ground. Pull the plugs out and unbolt both knock sensors using a 22mm deep well socket. locate and remove sensors and harness. When the knock. Wiring Harness Knock Sensor Location.